關於CTARL / CTARL 組織
更新日期 : 2024-10-26
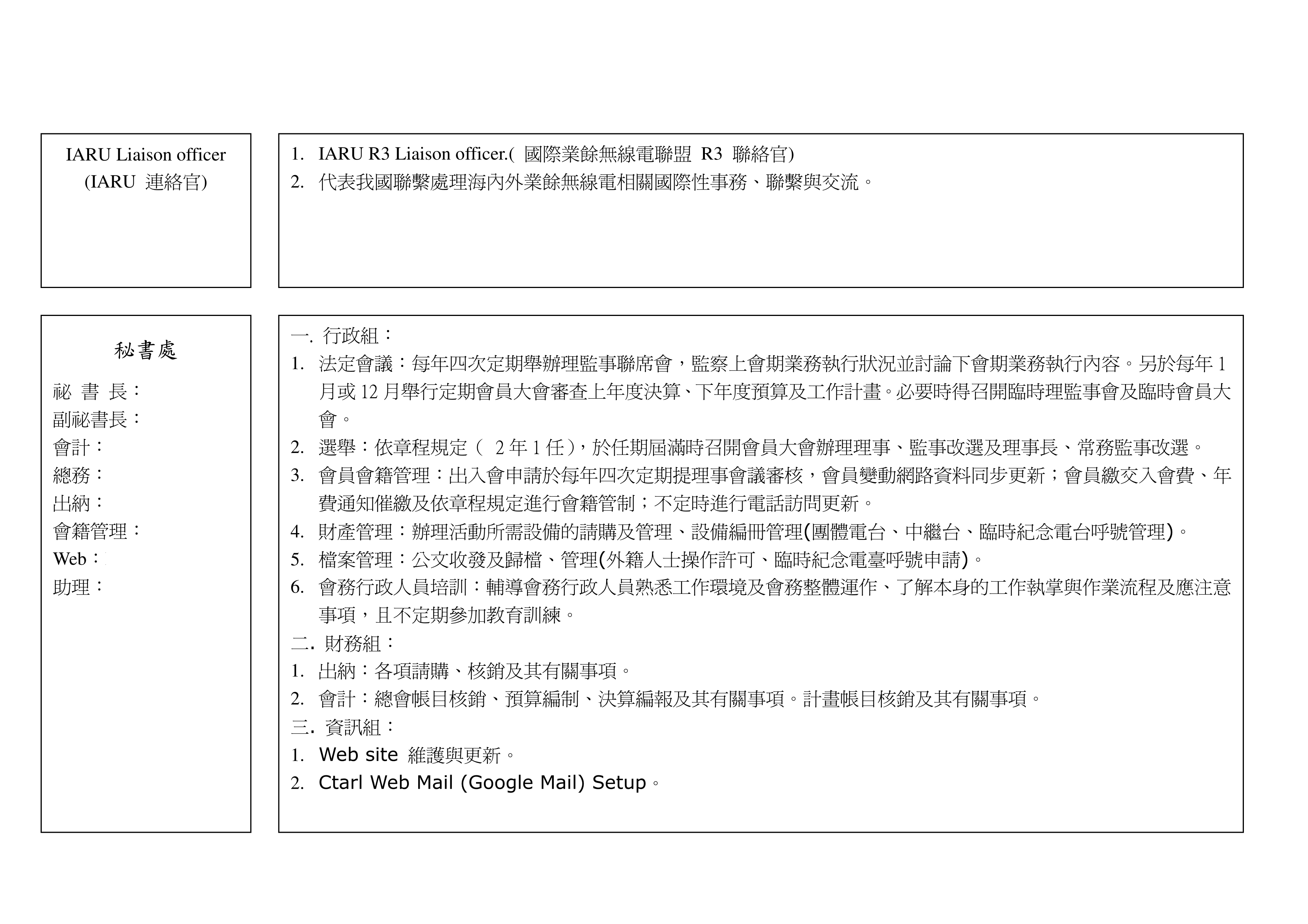
中華民國業餘無線電促進會組織圖





通信地址:桃園市桃園區33060中平路102號22樓 P. O. Box 73, Taipei, Taiwan.
TEL:+(886)-3-220-9207 EXT. 600 FAX: +(886)-3-220-2214
系統維護:CTARL Web group